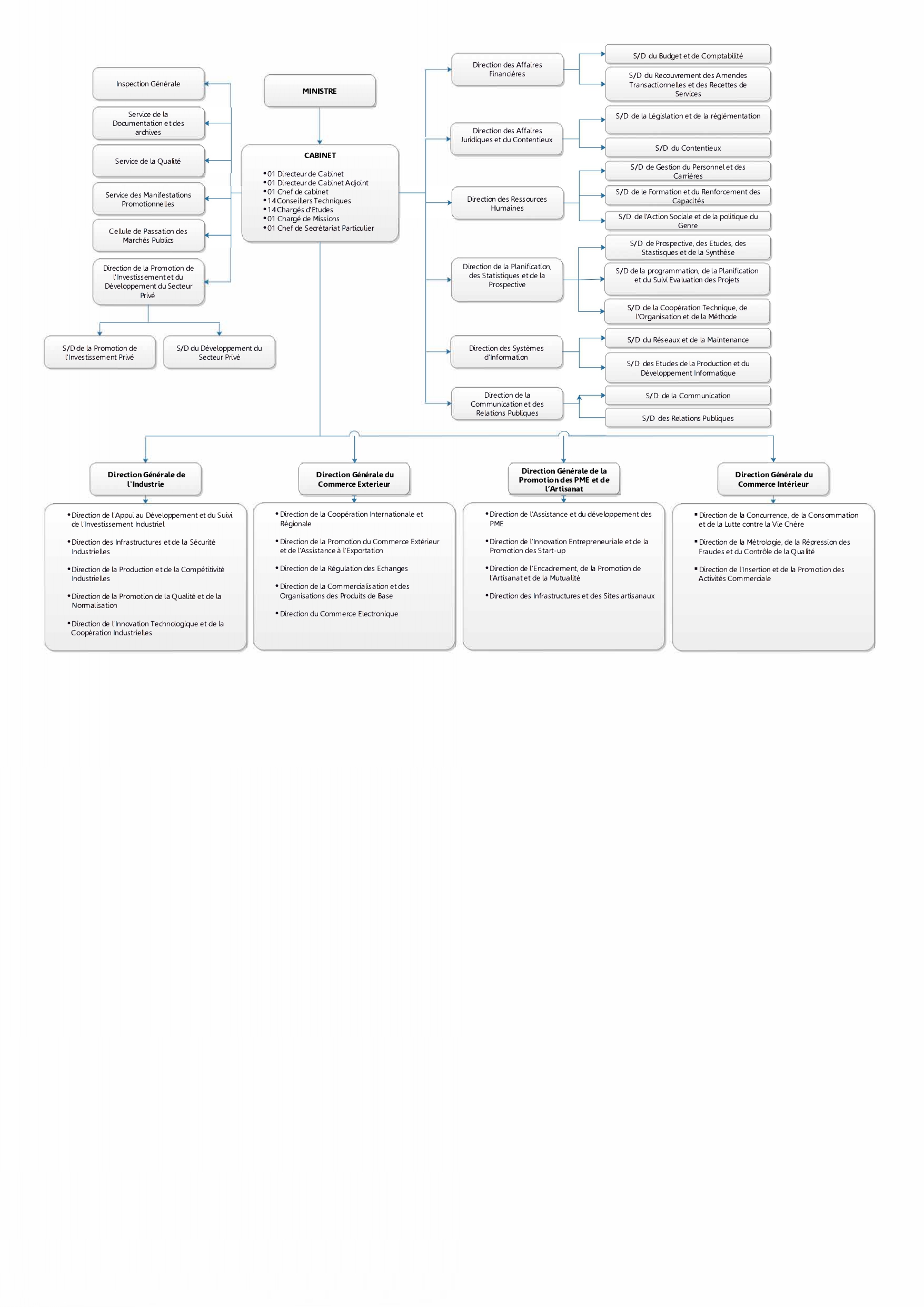
Organigramme

Agenda

Ministère
Gouvernement
mardi 16 décembre 2025 - 10:00

DISTRIBUTION DE BALANCES ET BASCULES : Distribution de balances et de bascules aux commerçants de Yamoussoukro

mardi 16 décembre 2025 - 10:00

CONSTRUCTION MARCHÉ DE PROXIMITÉ DE YAKRO : Lancement de travaux d’aménagement d’une parcelle de 70 hectares de la ZI de Yamoussoukro dans le cadre du programme DAICE

mercredi 17 décembre 2025 - 10:00

AMÉMAGEMENT DE TERRAIN INDUSTRIEL À YAKRO : Lancement des travaux d’aménagement d’une parcelle de 70 hectares de la ZI de Yamoussoukro dans le cadre du programme DAICE

jeudi 18 décembre 2025 - 10:00

INAUGURATION DU CEPTA DE YAKRO : Inauguration du centre d’Exposition de la petite Transformation et de l’Artisanat (CEPTA) de Yamoussoukro